• 患者服务: 与癌共舞小助手
  • 微信号: yagw_help22

QQ登录

只需一步,快速开始

手机动态码快速登录

手机号快速注册登录

开启左侧

[咨询问答] 麻烦各位给点建议

[复制链接]
6532 96 麦兜ll 发表于 2025-12-14 15:21:53 |
麦兜ll  初中二年级 发表于 6 天前 来自手机 | 显示全部楼层 来自: 浙江
申医生 发表于 2026-04-10 13:08
3 g1 x" M( v- R0 T卢康沙有效率很高,主要看是不是有症状,如果进展缓慢,可以考虑加抗血管或者分别局部治疗,有症状的快速进展优选化疗

$ [5 g; N- D0 F暂时只有一半地方头胀胀的,其他还好

举报 使用道具

回复 支持 反对
麦兜ll  初中二年级 发表于 5 天前 来自手机 | 显示全部楼层 来自: 浙江
申医生 发表于 2026-04-10 13:08
$ O8 G/ Z9 h1 a! ^  _4 N卢康沙有效率很高,主要看是不是有症状,如果进展缓慢,可以考虑加抗血管或者分别局部治疗,有症状的快速进展优选化疗
& O8 q" G/ X# S, d9 j8 v
申医生,双倍伏美耐药后脑膜转移,单加芦康沙是不是对脑膜控制力度不够。我总觉得应该加点贝伐

举报 使用道具

回复 支持 反对
累计签到:1 天
连续签到:1 天
[LV.1]初来乍到
申医生  版主 发表于 4 天前 来自手机 | 显示全部楼层 来自: 辽宁
麦兜ll 发表于 2026-04-11 21:47% t( v6 ]1 C) }; L7 N- @
申医生,双倍伏美耐药后脑膜转移,单加芦康沙是不是对脑膜控制力度不够。我总觉得应该加点贝伐

( h2 ?; @! Y8 B9 L应该联合鞘内化疗

举报 使用道具

回复 支持 反对
麦兜ll  初中二年级 发表于 4 天前 来自手机 | 显示全部楼层 来自: 浙江
申医生 发表于 2026-04-12 10:33/ i* V" i5 g5 Z
应该联合鞘内化疗

5 d* s8 e" B3 \- q% t鞘内化疗的时机一直在纠结,怕早点用,后续要一直用,持续时间不够长。鞘注能不能先打几次,然后中间穿插其他的治疗方式,以后进展了再加上鞘注?

举报 使用道具

回复 支持 反对
麦兜ll  初中二年级 发表于 昨天 14:59 来自手机 | 显示全部楼层 来自: 浙江宁波
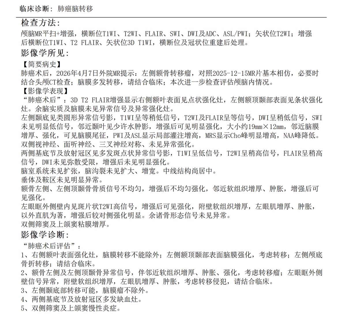
麻烦再帮忙看看新做的,先放疗好还是先鞘注好呢@申医生 @阳光~ @闯关3AN2 @ymh999 : \0 s$ F, q- q. t+ r% H
4 v# ?: D7 J: q/ u( C' j! B# j" w
                               
登录/注册后可看大图

9 N: `6 b9 e% Y2 Y" ?( \

, v, E2 i0 N8 `( K                               
登录/注册后可看大图

举报 使用道具

回复 支持 反对
累计签到:4 天
连续签到:1 天
[LV.2]与爱新人
闯关3AN2  博士二年级 发表于 昨天 16:12 来自手机 | 显示全部楼层 来自: 中国
麦兜ll 发表于 2026-04-15 14:59: `. I1 H* b6 _, L1 n
麻烦再帮忙看看新做的,先放疗好还是先鞘注好呢@申医生 @阳光~ @闯关3AN2 @ymh999

6 V+ ?) b! g3 o/ R脑转移病灶有点复杂,是不是放疗,怎么放疗,有点不好说,是不是只能做全脑放疗呀!如果症状不严重,暂时不放全脑。。。。鞘注可以先做,几次后看看效果怎么样。

举报 使用道具

回复 支持 反对
麦兜ll  初中二年级 发表于 昨天 18:51 来自手机 | 显示全部楼层 来自: 浙江宁波
闯关3AN2 发表于 2026-04-15 16:12; C0 a4 [3 ^: |; i. d6 |
脑转移病灶有点复杂,是不是放疗,怎么放疗,有点不好说,是不是只能做全脑放疗呀!如果症状不严重,暂时不放全脑。。。。鞘注可以先做,几次后看看效果怎么样。

4 t! p- e  W) N; h9 u1 `+ h症状不太严重,我也不打算做全脑放疗

举报 使用道具

回复 支持 反对

发表回复

您需要登录后才可以回帖 登录 | 立即注册 手机动态码快速登录

本版积分规则

  • 回复
  • 转播
  • 评分
  • 分享
帮助中心
网友中心
购买须知
支付方式
服务支持
资源下载
售后服务
定制流程
关于我们
关于我们
友情链接
联系我们
关注我们
官方微博
官方空间
微信公号
快速回复 返回顶部 返回列表